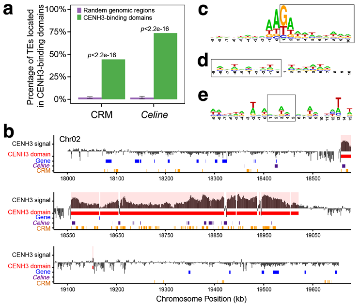
2024年4月,实验室成员席梦利教授作为通讯作者在Plant Physiology发表了题为“Celine, a long interspersed nuclear element retrotransposon, colonizes in the centromeres of poplar chromosomes”的研究论文。着丝粒是保障染色体在细胞分裂过程中正确分离的重要功能元件,对生命活动意义重大。目前对于着丝粒结构及功能的研究已取得了一些重大进展,但林木着丝粒相关研究在国内外仍是空白。该论文采用先进的分子细胞遗传学实验技术和个性化的生物信息学分析手段,系统解析了杨树着丝粒的结构、组成及进化。研究发现Celine优先定位于杨树每条染色体的功能着丝粒区域,84%的Celine位于CENH3结合域;而在毛果杨中,只有51%的CRM与CENH3结构域结合。这表明Celine和CRM采用了不同的着丝粒靶向机制,发现亲缘关系很远的Camellia sinensis和Fraxinus pennsylvanica部分染色体着丝粒区域也有Celine的分布。证明了Celine的着丝粒靶向特性是原始的,并且在远缘植物物种中保守。

Figure 1. Identification of a centromeric repeat Pt45 in poplar.

Figure 2. Structure and organization of Celine elements.

Figure 3. Structure and organization of Celine elements.